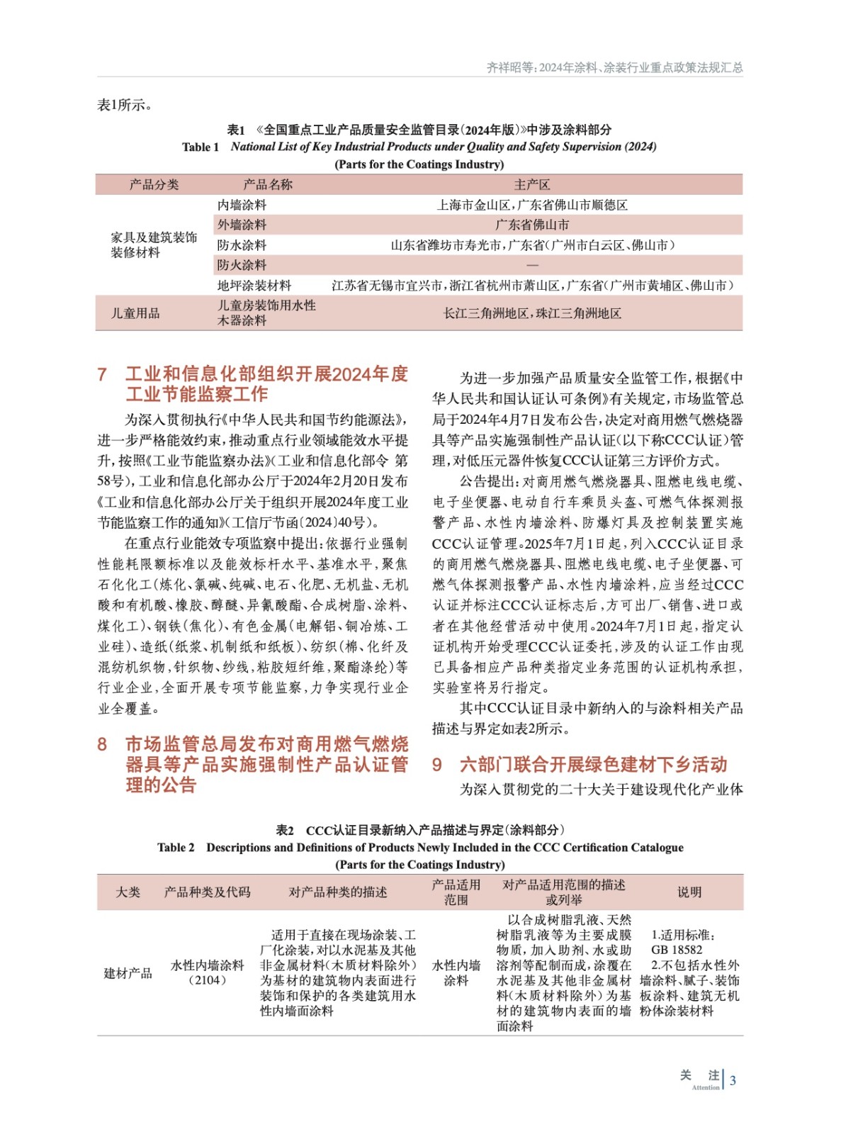
2024年涂料、涂裝行業重點政策法規匯總
摘要:編者按:2024年,中國涂料行業及上下游產業鏈受到眾多不確定的各種因素影響,但持續轉型升級的腳步未曾停歇。2024年國家有關部門出臺了多項涉及涂料、涂裝領域的政策法規,《原材料工業數字化轉型工作方案(2024–2026年)》《2024–2025年節能降碳行動方案》《化工行業智能制造標準體系建設指南(2024年版)》《精細化工產業創新發展實施方案(2024–2027年)》《國家危險廢物名錄(2025年版)》等重點政策法規以及綠色建材下鄉活動等將對行業未來高質量發展起到重要作用。
本文系作者@齊祥昭,王 歡 授權中國涂料網發表,并經中國涂料網編輯,未經允許不得轉載,如需轉載請聯系chinacoatingnet@vip.163.com









