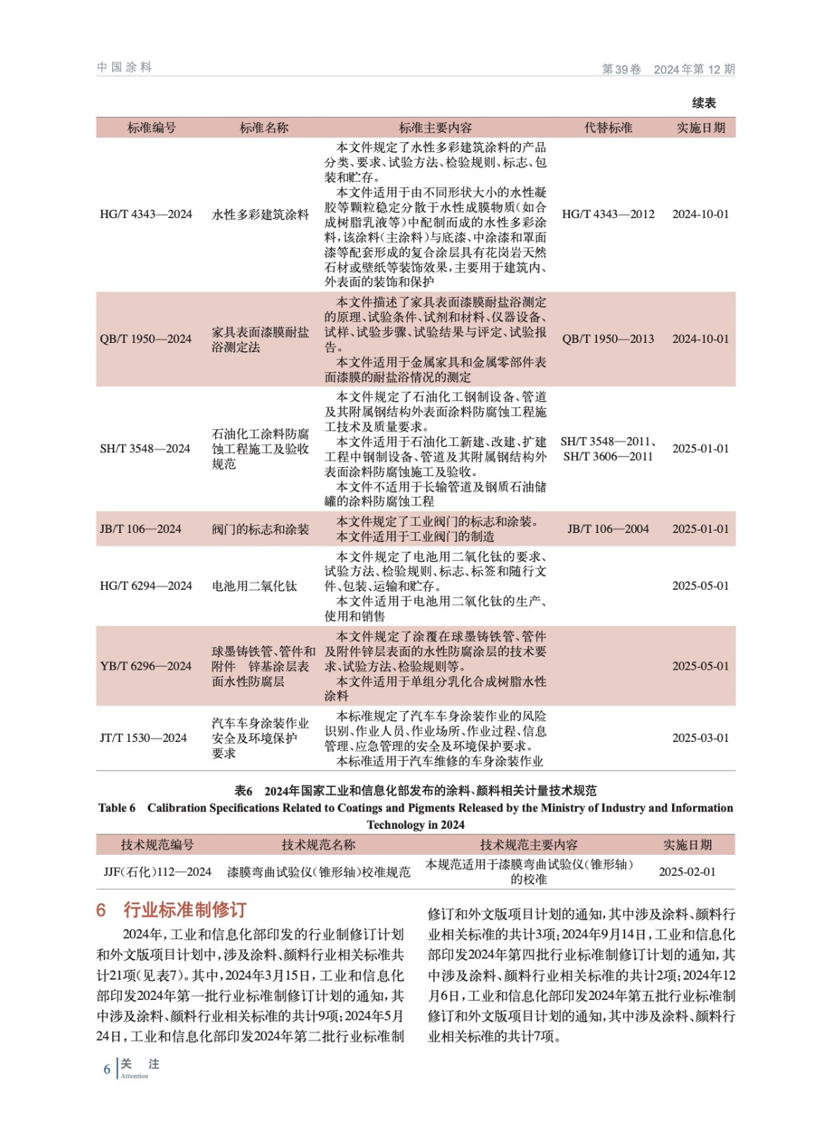
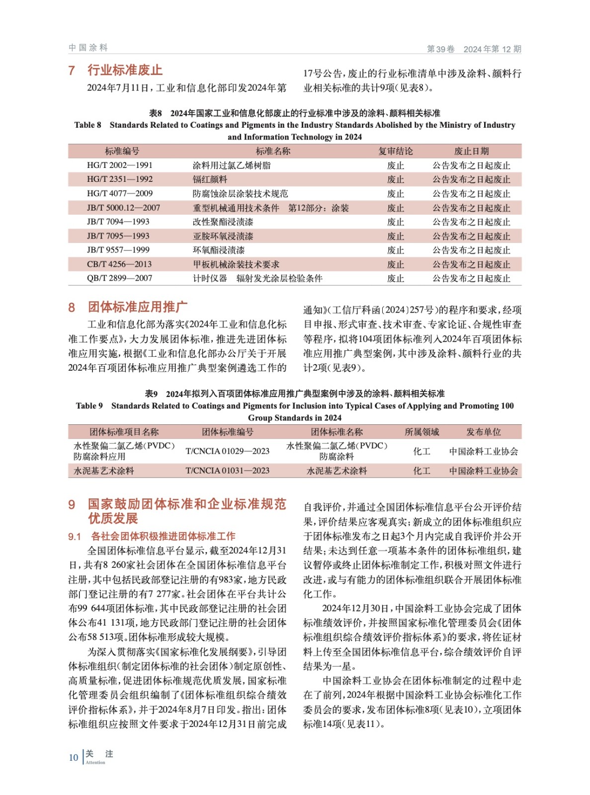
2024年涂料顏料行業主要相關標準匯總
摘要:2024年,涂料標準化工作堅持以習近平新時代中國特色社會主義思想為指導,全面貫徹黨的二十大和二十屆二中、三中全會精神,立足新發展階段,完整、準確、全面貫徹新發展理念,按照國家標準化相關文件要求,緊貼涂料技術發展趨勢和行業實際需求,踐行使命擔當,奮力開創涂料標準化工作新局面,為涂料產業高質量發展提供堅實支撐,涂料顏料相關標準得以進一步完善。
本文系作者@齊祥昭,李 力,王 歡 授權中國涂料網發表,并經中國涂料網編輯,未經允許不得轉載,如需轉載請聯系chinacoatingnet@vip.163.com











